成都外国语学院

211 | 985 | 双一流 | 语言
四川省 本科 省重点 民办

6897

明德玉成 学贯中外

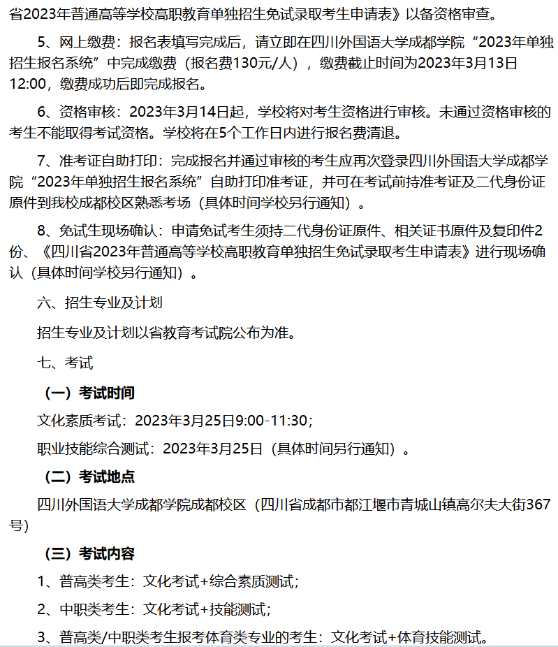
成都校区:028-87213676,87213938,87213738,87213720,87213725,87213705,宜宾校区:0831-3583587,3056599,3602817,360

http://www.cisisu.edu.cn/

图片

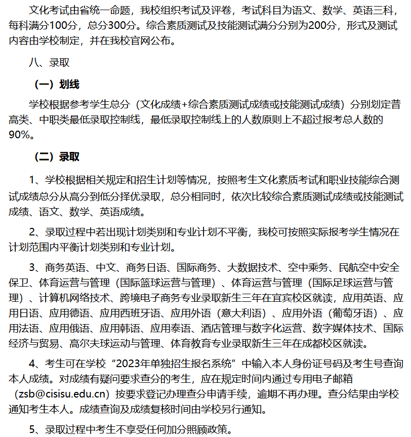
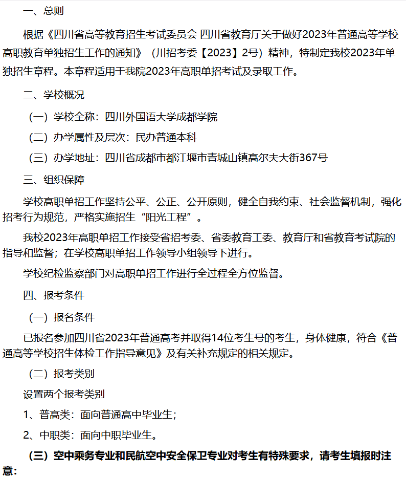
四川外国语大学成都学院2023年高职教育单独招生章程

2023-02-24 13:43:27      分享至:

 

四川外国语大学成都学院2023年高职教育单独招生章程

2023-02-24 13:43:27